BARE2D
utf8::internal Namespace Reference

Enumerations

enum  utf_error {
  UTF8_OK, NOT_ENOUGH_ROOM, INVALID_LEAD, INCOMPLETE_SEQUENCE,
  OVERLONG_SEQUENCE, INVALID_CODE_POINT
}
 

Functions

template<typename octet_type >
uint8_t mask8 (octet_type oc)
 
template<typename u16_type >
uint16_t mask16 (u16_type oc)
 
template<typename octet_type >
bool is_trail (octet_type oc)
 
template<typename u16 >
bool is_lead_surrogate (u16 cp)
 
template<typename u16 >
bool is_trail_surrogate (u16 cp)
 
template<typename u16 >
bool is_surrogate (u16 cp)
 
template<typename u32 >
bool is_code_point_valid (u32 cp)
 
template<typename octet_iterator >
std::iterator_traits< octet_iterator >::difference_type sequence_length (octet_iterator lead_it)
 
template<typename octet_difference_type >
bool is_overlong_sequence (uint32_t cp, octet_difference_type length)
 
template<typename octet_iterator >
utf_error increase_safely (octet_iterator &it, octet_iterator end)
 Helper for get_sequence_x. More...
 
template<typename octet_iterator >
utf_error get_sequence_1 (octet_iterator &it, octet_iterator end, uint32_t &code_point)
 get_sequence_x functions decode utf-8 sequences of the length x More...
 
template<typename octet_iterator >
utf_error get_sequence_2 (octet_iterator &it, octet_iterator end, uint32_t &code_point)
 
template<typename octet_iterator >
utf_error get_sequence_3 (octet_iterator &it, octet_iterator end, uint32_t &code_point)
 
template<typename octet_iterator >
utf_error get_sequence_4 (octet_iterator &it, octet_iterator end, uint32_t &code_point)
 
template<typename octet_iterator >
utf_error validate_next (octet_iterator &it, octet_iterator end, uint32_t &code_point)
 
template<typename octet_iterator >
utf_error validate_next (octet_iterator &it, octet_iterator end)
 

Variables

const uint16_t LEAD_SURROGATE_MIN = 0xd800u
 
const uint16_t LEAD_SURROGATE_MAX = 0xdbffu
 
const uint16_t TRAIL_SURROGATE_MIN = 0xdc00u
 
const uint16_t TRAIL_SURROGATE_MAX = 0xdfffu
 
const uint16_t LEAD_OFFSET = LEAD_SURROGATE_MIN - (0x10000 >> 10)
 
const uint32_t SURROGATE_OFFSET = 0x10000u - (LEAD_SURROGATE_MIN << 10) - TRAIL_SURROGATE_MIN
 
const uint32_t CODE_POINT_MAX = 0x0010ffffu
 

Enumeration Type Documentation

◆ utf_error

Enumerator
UTF8_OK 
NOT_ENOUGH_ROOM 
INVALID_LEAD 
INCOMPLETE_SEQUENCE 
OVERLONG_SEQUENCE 
INVALID_CODE_POINT 

Definition at line 134 of file core.h.

Function Documentation

◆ get_sequence_1()

template<typename octet_iterator >
utf_error utf8::internal::get_sequence_1 ( octet_iterator &  it,
octet_iterator  end,
uint32_t code_point 
)

get_sequence_x functions decode utf-8 sequences of the length x

Definition at line 153 of file core.h.

References mask8(), NOT_ENOUGH_ROOM, and UTF8_OK.

Referenced by validate_next().

+ Here is the call graph for this function:
+ Here is the caller graph for this function:

◆ get_sequence_2()

template<typename octet_iterator >
utf_error utf8::internal::get_sequence_2 ( octet_iterator &  it,
octet_iterator  end,
uint32_t code_point 
)

Definition at line 164 of file core.h.

References mask8(), NOT_ENOUGH_ROOM, UTF8_CPP_INCREASE_AND_RETURN_ON_ERROR, and UTF8_OK.

Referenced by validate_next().

+ Here is the call graph for this function:
+ Here is the caller graph for this function:

◆ get_sequence_3()

template<typename octet_iterator >
utf_error utf8::internal::get_sequence_3 ( octet_iterator &  it,
octet_iterator  end,
uint32_t code_point 
)

Definition at line 179 of file core.h.

References mask8(), NOT_ENOUGH_ROOM, UTF8_CPP_INCREASE_AND_RETURN_ON_ERROR, and UTF8_OK.

Referenced by validate_next().

+ Here is the call graph for this function:
+ Here is the caller graph for this function:

◆ get_sequence_4()

template<typename octet_iterator >
utf_error utf8::internal::get_sequence_4 ( octet_iterator &  it,
octet_iterator  end,
uint32_t code_point 
)

Definition at line 198 of file core.h.

References mask8(), NOT_ENOUGH_ROOM, UTF8_CPP_INCREASE_AND_RETURN_ON_ERROR, and UTF8_OK.

Referenced by validate_next().

+ Here is the call graph for this function:
+ Here is the caller graph for this function:

◆ increase_safely()

template<typename octet_iterator >
utf_error utf8::internal::increase_safely ( octet_iterator &  it,
octet_iterator  end 
)

Helper for get_sequence_x.

Definition at line 138 of file core.h.

References INCOMPLETE_SEQUENCE, is_trail(), NOT_ENOUGH_ROOM, and UTF8_OK.

+ Here is the call graph for this function:

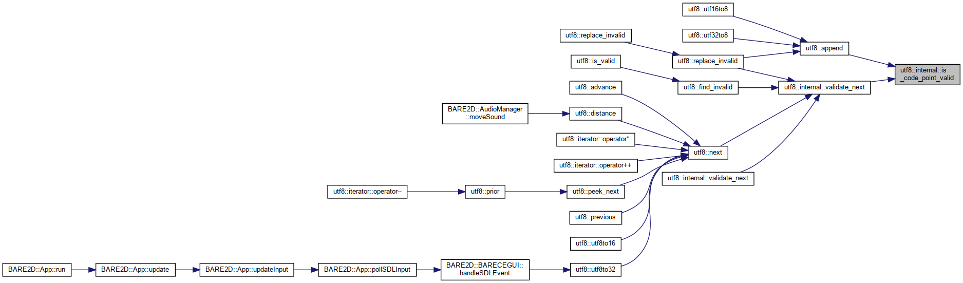
◆ is_code_point_valid()

template<typename u32 >
bool utf8::internal::is_code_point_valid ( u32  cp)
inline

Definition at line 93 of file core.h.

References CODE_POINT_MAX, and is_surrogate().

Referenced by utf8::append(), and validate_next().

+ Here is the call graph for this function:
+ Here is the caller graph for this function:

◆ is_lead_surrogate()

template<typename u16 >
bool utf8::internal::is_lead_surrogate ( u16  cp)
inline

Definition at line 75 of file core.h.

References LEAD_SURROGATE_MAX, and LEAD_SURROGATE_MIN.

Referenced by utf8::unchecked::utf16to8(), and utf8::utf16to8().

+ Here is the caller graph for this function:

◆ is_overlong_sequence()

template<typename octet_difference_type >
bool utf8::internal::is_overlong_sequence ( uint32_t  cp,
octet_difference_type  length 
)
inline

Definition at line 116 of file core.h.

Referenced by validate_next().

+ Here is the caller graph for this function:

◆ is_surrogate()

template<typename u16 >
bool utf8::internal::is_surrogate ( u16  cp)
inline

Definition at line 87 of file core.h.

References LEAD_SURROGATE_MIN, and TRAIL_SURROGATE_MAX.

Referenced by is_code_point_valid().

+ Here is the caller graph for this function:

◆ is_trail()

template<typename octet_type >
bool utf8::internal::is_trail ( octet_type  oc)
inline

Definition at line 69 of file core.h.

References mask8().

Referenced by increase_safely(), utf8::previous(), utf8::unchecked::prior(), utf8::prior(), and utf8::replace_invalid().

+ Here is the call graph for this function:
+ Here is the caller graph for this function:

◆ is_trail_surrogate()

template<typename u16 >
bool utf8::internal::is_trail_surrogate ( u16  cp)
inline

Definition at line 81 of file core.h.

References TRAIL_SURROGATE_MAX, and TRAIL_SURROGATE_MIN.

Referenced by utf8::utf16to8().

+ Here is the caller graph for this function:

◆ mask16()

template<typename u16_type >
uint16_t utf8::internal::mask16 ( u16_type  oc)
inline

Definition at line 64 of file core.h.

Referenced by utf8::replace_invalid(), utf8::unchecked::utf16to8(), and utf8::utf16to8().

+ Here is the caller graph for this function:

◆ mask8()

template<typename octet_type >
uint8_t utf8::internal::mask8 ( octet_type  oc)
inline

Definition at line 59 of file core.h.

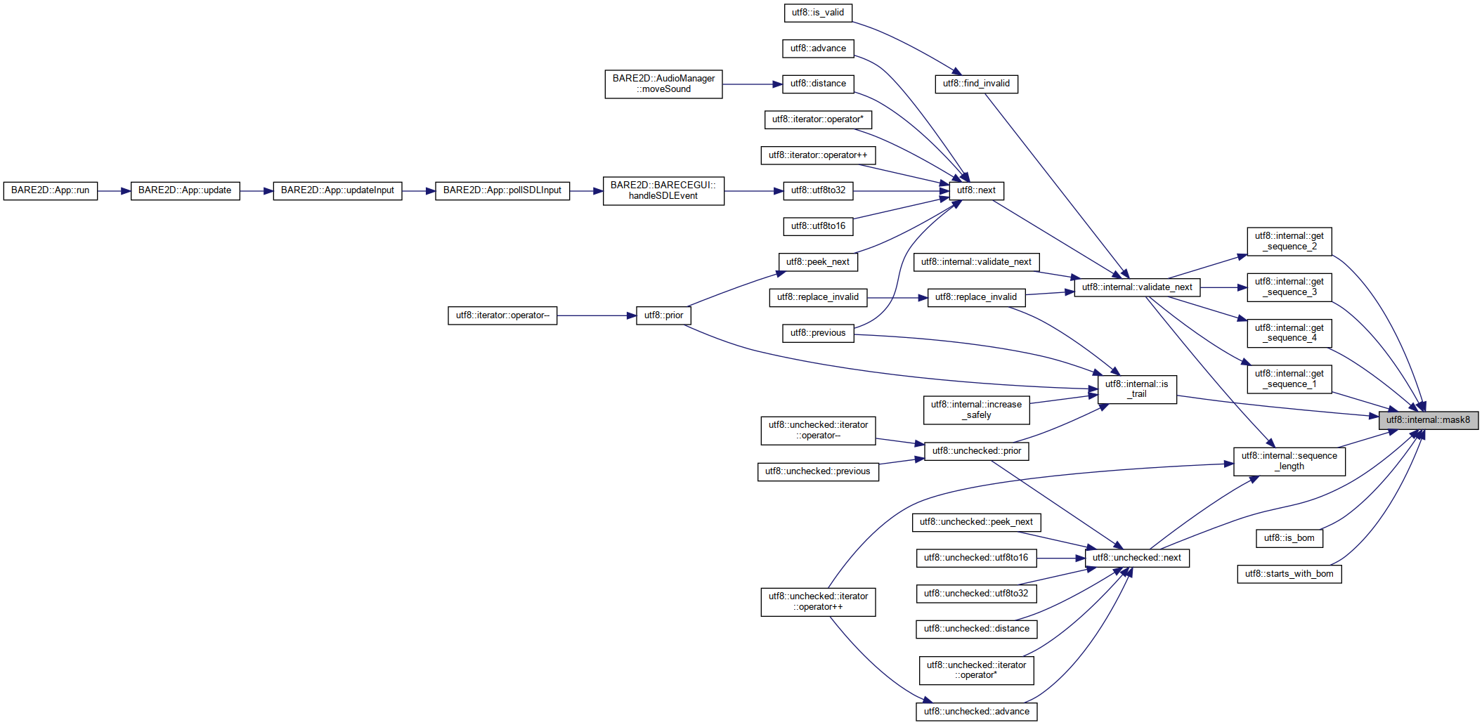
Referenced by get_sequence_1(), get_sequence_2(), get_sequence_3(), get_sequence_4(), utf8::is_bom(), is_trail(), utf8::unchecked::next(), sequence_length(), and utf8::starts_with_bom().

+ Here is the caller graph for this function:

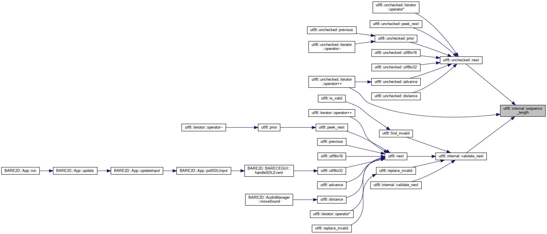
◆ sequence_length()

template<typename octet_iterator >
std::iterator_traits<octet_iterator>::difference_type utf8::internal::sequence_length ( octet_iterator  lead_it)
inline

Definition at line 100 of file core.h.

References mask8().

Referenced by utf8::unchecked::next(), utf8::unchecked::iterator< octet_iterator >::operator++(), and validate_next().

+ Here is the call graph for this function:
+ Here is the caller graph for this function:

◆ validate_next() [1/2]

template<typename octet_iterator >
utf_error utf8::internal::validate_next ( octet_iterator &  it,
octet_iterator  end 
)
inline

Definition at line 275 of file core.h.

References validate_next().

+ Here is the call graph for this function:

◆ validate_next() [2/2]

template<typename octet_iterator >
utf_error utf8::internal::validate_next ( octet_iterator &  it,
octet_iterator  end,
uint32_t code_point 
)

Definition at line 223 of file core.h.

References get_sequence_1(), get_sequence_2(), get_sequence_3(), get_sequence_4(), INVALID_CODE_POINT, INVALID_LEAD, is_code_point_valid(), is_overlong_sequence(), OVERLONG_SEQUENCE, sequence_length(), and UTF8_OK.

Referenced by utf8::find_invalid(), utf8::next(), utf8::replace_invalid(), and validate_next().

+ Here is the call graph for this function:
+ Here is the caller graph for this function:

Variable Documentation

◆ CODE_POINT_MAX

const uint32_t utf8::internal::CODE_POINT_MAX = 0x0010ffffu

Definition at line 56 of file core.h.

Referenced by is_code_point_valid().

◆ LEAD_OFFSET

const uint16_t utf8::internal::LEAD_OFFSET = LEAD_SURROGATE_MIN - (0x10000 >> 10)

Definition at line 52 of file core.h.

Referenced by utf8::unchecked::utf8to16(), and utf8::utf8to16().

◆ LEAD_SURROGATE_MAX

const uint16_t utf8::internal::LEAD_SURROGATE_MAX = 0xdbffu

Definition at line 49 of file core.h.

Referenced by is_lead_surrogate().

◆ LEAD_SURROGATE_MIN

const uint16_t utf8::internal::LEAD_SURROGATE_MIN = 0xd800u

Definition at line 48 of file core.h.

Referenced by is_lead_surrogate(), and is_surrogate().

◆ SURROGATE_OFFSET

const uint32_t utf8::internal::SURROGATE_OFFSET = 0x10000u - (LEAD_SURROGATE_MIN << 10) - TRAIL_SURROGATE_MIN

Definition at line 53 of file core.h.

Referenced by utf8::unchecked::utf16to8(), and utf8::utf16to8().

◆ TRAIL_SURROGATE_MAX

const uint16_t utf8::internal::TRAIL_SURROGATE_MAX = 0xdfffu

Definition at line 51 of file core.h.

Referenced by is_surrogate(), and is_trail_surrogate().

◆ TRAIL_SURROGATE_MIN

const uint16_t utf8::internal::TRAIL_SURROGATE_MIN = 0xdc00u

Definition at line 50 of file core.h.

Referenced by is_trail_surrogate(), utf8::unchecked::utf8to16(), and utf8::utf8to16().